#include <MainController.h>
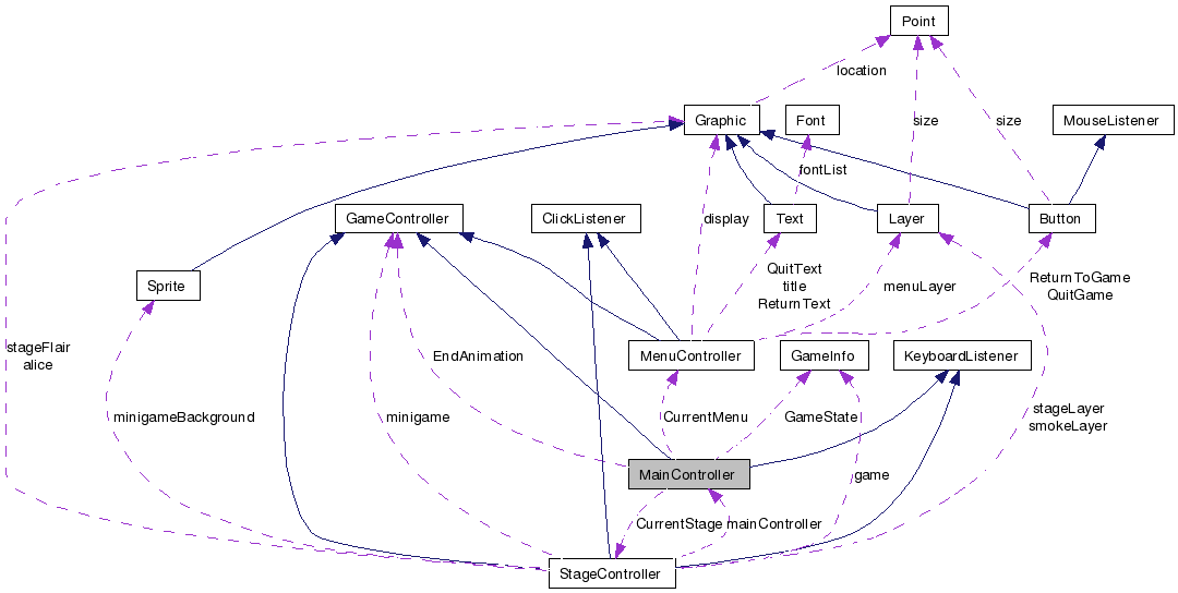
Inherits GameController, and KeyboardListener.

Public Member Functions | |
| MainController (GameInfo *gameState) | |
| virtual | ~MainController () |
| void | step () |
| This function will be called each time unit of the game. | |
| void | draw (BITMAP *bmp) |
| This function will also be called each screen refresh to draw to the buffer. | |
| bool | isComplete () |
| This function can be called to check if the GameController is done. | |
| GameInfo * | getGameInfo () |
| void | processKeyboardEvent (KeyboardEvent *e) |
| PriorityEnum | priority () |
| MainController always wants to know what's going on, so it cheats its priority. | |
| void | setMenu (std::string title, Graphic *display, int buttons) |
Private Attributes | |
| GameInfo * | GameState |
| StageController * | CurrentStage |
| MenuController * | CurrentMenu |
| GameController * | EndAnimation |
| bool | readyToQuit |
| MainController::MainController | ( | GameInfo * | gameState | ) |
| MainController::~MainController | ( | ) | [virtual] |
| void MainController::draw | ( | BITMAP * | ) | [virtual] |
This function will also be called each screen refresh to draw to the buffer.
Implements GameController.
| GameInfo * MainController::getGameInfo | ( | ) |
| bool MainController::isComplete | ( | ) | [inline, virtual] |
| PriorityEnum MainController::priority | ( | ) | [virtual] |
MainController always wants to know what's going on, so it cheats its priority.
Reimplemented from KeyboardListener.
| void MainController::processKeyboardEvent | ( | KeyboardEvent * | e | ) | [virtual] |
Implements KeyboardListener.
| void MainController::setMenu | ( | std::string | title, | |
| Graphic * | display, | |||
| int | buttons | |||
| ) |
| void MainController::step | ( | ) | [virtual] |
MenuController* MainController::CurrentMenu [private] |
StageController* MainController::CurrentStage [private] |
GameController* MainController::EndAnimation [private] |
GameInfo* MainController::GameState [private] |
bool MainController::readyToQuit [private] |
1.5.7.1