#include <logiclayout.h>

enum LogicLayout::LayoutEnum [protected] |
| LogicLayout::LogicLayout | ( | ) |
| LogicLayout::~LogicLayout | ( | ) |
| LogicComponent * LogicLayout::attemptPlacement | ( | LogicComponent * | component, | |
| Point | p | |||
| ) |
| void LogicLayout::freePosition | ( | LogicComponent * | caller | ) |
| Point LogicLayout::getComponentPosition | ( | int | x, | |
| int | y | |||
| ) | [static] |
| int LogicLayout::getHChannelPosition | ( | int | i | ) | [static] |
| int LogicLayout::getVChannelPosition | ( | int | i | ) | [static] |
| std::list< LogicConnectionPath * > LogicLayout::path | ( | LogicComponent * | from, | |
| LogicComponent * | to, | |||
| int | slot | |||
| ) |
| bool LogicLayout::simpleComponentDrop | ( | LogicComponent * | component | ) |
| void LogicLayout::tickAllConnectors | ( | ) |
| void LogicLayout::unpath | ( | std::list< LogicConnectionPath * > | oldpath | ) |
const int LogicLayout::channelArrayHeight = (locationArrayHeight-1) * channelHeightPacking [static] |
const int LogicLayout::channelArrayWidth = (locationArrayWidth-1) * channelWidthPacking [static] |
const int LogicLayout::channelHeight = 66 [static] |
const int LogicLayout::channelHeightPacking = 3 [static] |
const int LogicLayout::channelWidth = 110 [static] |
const int LogicLayout::channelWidthPacking = 4 [static] |
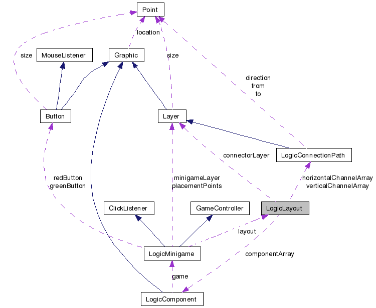
LogicComponent*** LogicLayout::componentArray [protected] |
| std::list<LogicConnector*> LogicLayout::connectorList |
LogicConnectionPath*** LogicLayout::horizontalChannelArray [protected] |
const int LogicLayout::locationArrayHeight = 4 [static] |
const int LogicLayout::locationArrayWidth = 5 [static] |
const int LogicLayout::locationHeight = 65 [static] |
const int LogicLayout::locationWidth = 72 [static] |
const int LogicLayout::placementTolerance = 40 [static] |
LogicConnectionPath** LogicLayout::verticalChannelArray [protected] |
const int LogicLayout::xArrayOffset = 0 [static] |
const int LogicLayout::yArrayOffset = 18 [static] |
1.5.7.1