Main Page
Modules
Classes
Files
Class List
Class Hierarchy
Class Members
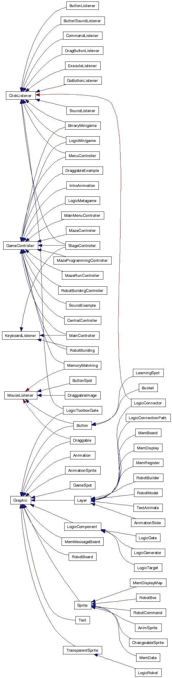
Graphical Class Hierarchy
Go to the textual class hierarchy
Generated on Mon Mar 16 14:33:19 2009 for LearningGaming by
1.5.7.1